
アクリル工作の第2段がこれ。
回路を作っては、先ず最初に配線を確認するが、いままではテスターで導通確認をしていた。
これが結構面倒なのだ。テスターリードは大きすぎる。ミノムシクリップを使ったり、ICクリップを使ったりするのだが、なかなか上手くいかない。
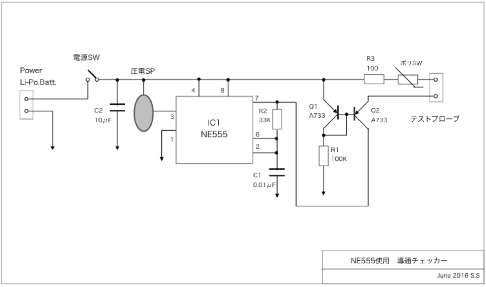
そこで、手元にあったNE555を使って発信器を作り、専用の導通チェッカーにすることにした。
テストリードもブレッドボード用のピンにした。これなら狭いところでも使えるし、邪魔にもならない。
回路は入り口に2SA733を2つ向き合わせにつけたカレントミラー回路で導通を検出する。
そして555の無安定マルチバイブレータで圧電スピーカーをドライブする。
ICにLM555CMと言う0.65mmピッチのMSOPタイプのものがあったので、小さな基板に組むことができた。
取りあえず保護用にポリSW(200mA)を付けてあるが、本当なら保護ダイオードも付けたいところだ。
だが、基板を小さくしすぎたので、もうこれ以上部品が付かない。
通電中の導通などは測るはずも無いので、ここまでで良しとした。
また、本体が小さいので、電源も小さくしたかったそこで、薄型のLi-Po(400mAh)との組み合わせになった。
3.7Vと電圧は低いが、十分スピーカーも鳴るし、抵抗値に合わせて発信音が変わるので、回路のどこを当たっているかが分かり易くて良い。