profile-photo

マイクロキャット4号

自立独立走行ロボットに「手」が付いた


マイクロキャット3号に、前足が付いた。
これで、前・下を確認しながら走るので、テーブルからの落下を自動で回避できるのだ。
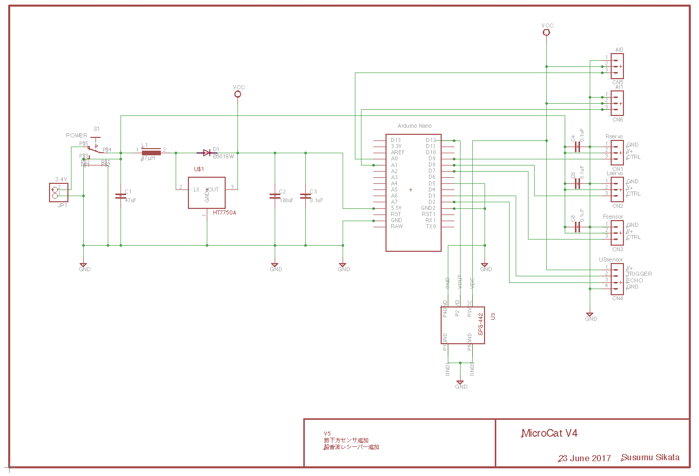
顔に当たる超音波センサーで障害物を避けて自走するロボットだが、足下が弱かった。
床なら概ね大丈夫だが、机の上を走らせると端から落ちてしまう。前方のセンサだけでは、机の端を検知できないので、赤外線反射型センサーを2つ追加した。
これに伴って、メインの制御基板も作り直した。デジタル入力のポートを2つ追加したのだ。

 

001

前からの姿。
シャーシも新調し、前足が付いたので、少し精悍な顔つきになった。
実は前のシャーシは机から落下した時に端が欠けてしまったのだ。この事件が4号への改造のきっかけになった。

002

右側面。
細かいところでは、バッテリーを少し小型にした。500mAHのLi-Poバッテリーだ。
これは昔のガラケーを分解して拝借した。保護回路を外してしまったので、危険な改造ではある(^_^;

003

左側面。
CPU基板の手前側は3.7V(電池)→5Vの昇圧回路だが、殆ど基板の裏に部品が実装されているので、表に見えるのはインダクターだけ。

004

制御基板を前から。
3つのサーボモータへのコネクタと、超音波センサーのコネクタが見える。

005

制御基板を後から。
追加されたセンサーのコネクタ。
基板は半透明のグラスだが、最近グリーンマスクを掛けられるようになったので、緑が透けて見える。

006

基板の裏側(ハンダ面)。
スルーホール加工が上手く出来ないのと、コストダウンのため、片面基板に拘っている。
そのため、毎回何本かエアジャンパーが必要になるのだが、今回は1本で済んだ。
UV(紫外線)硬化型の塗料を入手したので、グリーンマスクを掛けた。
細かい部分のハンダ付けが随分楽になった。


参考までにハードウェア・ソフトウェアの情報を。ただしこれらは僕の覚えであり、正確に改版を反映していない可能性があります。この通り作って動かないからと、怒らないで欲しい。