
日中不在の日が多い。
宅配便の方には再配達をお願いすることが多く申し訳ないので、宅配ボックスを作った。
場所は玄関横の傘立てのためのスペース。
コンクリートの壁に囲まれた部分なので、木で枠を作り、ドアを取り付けた。
最初は電気式の鍵を付ける積もりだったが、適当な物が入手できなかったのと、アナログで何とかなりそうなので、コントローラはもっぱら音声での使い方の案内係。
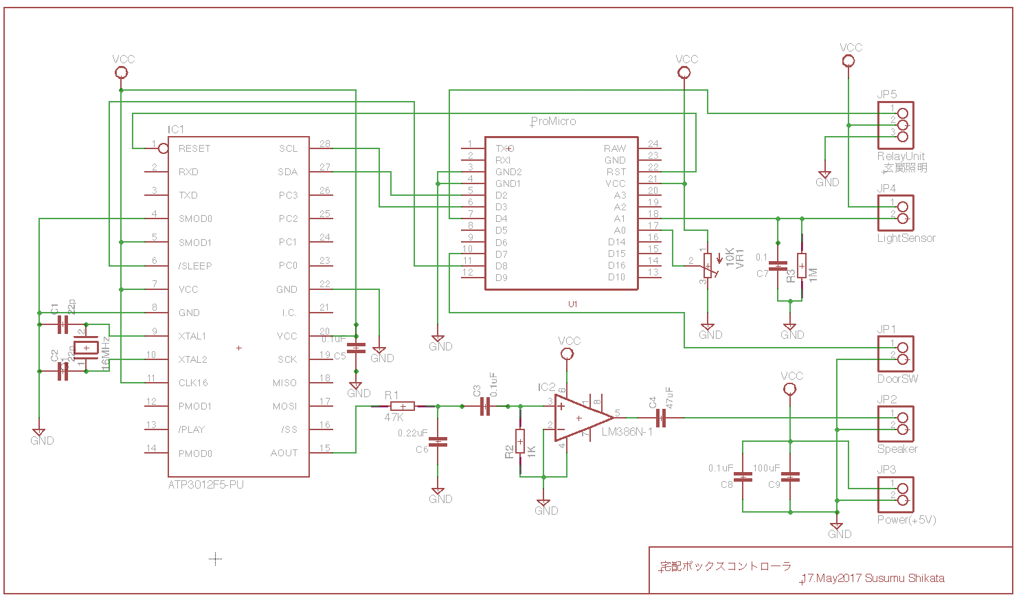
折角なので、照度センサを付けて、玄関灯の点灯・消灯の制御をここでやることにした。これで朝/晩にスイッチを気にすることも無くなる。
コントロール部。CPUはPromicroを使用。
オンボードは音声合成チップとアンプ(LM386)。
アンプのLM386は僅かな外付け部品で確実に動作する優秀なICだ。
また、基板にリレーを載せるとAC100Vが同居して気持ちが悪いので、リレーユニットは外付けにした。
今回使用したのは「ATP3012F5-PU」お馴染みの、ATmega328に音声合成エンジンを搭載した物。
なので、ホストとのインターフェイスもシリアル、I2C、SPIと豊富。
ローマ字入力で音声を発生するので、コンピューターと接続するとプログラムが簡単だ。