
我が家では、猫にカリカリをあげるのにLUSMOを使っている。
LUSMOは、ホッパーの中にカリカリを入れておくと、モーターで1回分だけ下のお皿に出力してくれる給餌器だ。
マイコン搭載で定時(1日3回)に自動的に出力してはくれる。それ以外の時に出したければ、手動給餌ボタンを押せば、好きな時に出すこともできる。
だが、特に夜中に猫が、
「お腹空いた!ゴハンちょうだい」って起こしに来るたりするのだ。
こんな時居間まで行ってLUSMOの給餌ボタンを押すのが嫌だ。(寝ているから…)
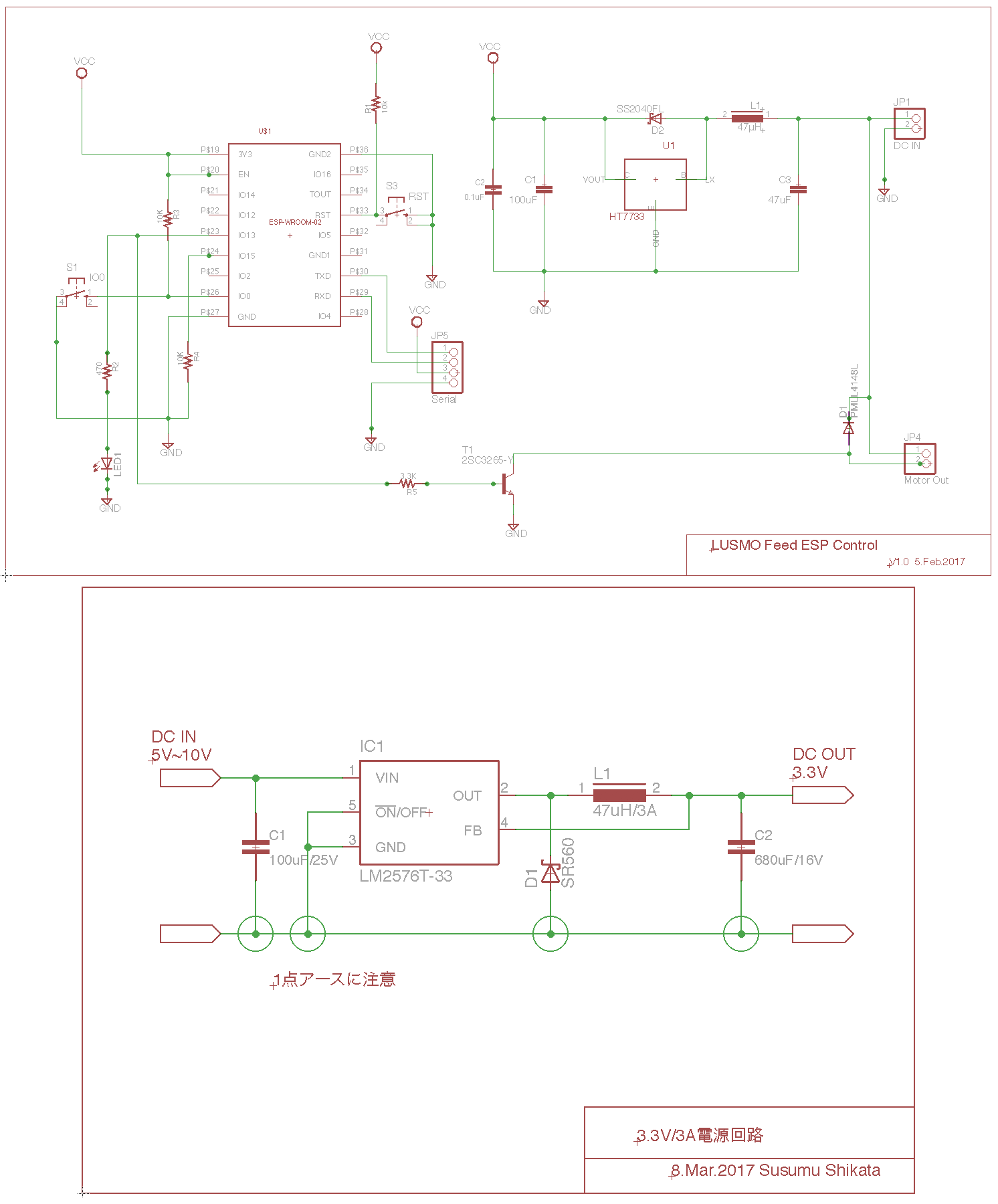
そこで、寝室のPCやスマホからLUSMOのボタンを押せるように作ったWi-Fiコントローラがこれだ。
LUSMOの内部、モーター部分
プーリーで減速し、ウォームギアで大きめのギアを回転させる。このシャフトにカリカリを入れたホッパーの下部が繋がる。ホッパーの回転角度は、マイクロスイッチで検出して、モーターを停止するようになっている。
シンプルな構成で良くできていると思う。
ただ、ホッパーが重いためか、このモーターが結構電機を消費する。実測値で約3A/3Vだった。
LUSMOのコントローラ。裏から見ているので、左端に手動ボタンがある。
これをトランジスタで制御するのだ。
Wi-Fiコントローラは、ESP-WROOM-02を使った。このデジタル出力ポートからオープンコレクタで、LUSMOのボタンに接続し、LOWに引いてボタンを押そうと言う試みだ。
LUSMOの悩みの1つは消費電力が結構大きいこと。アルカリ単一電池を4本使う。これで約1月動作する。
電池を交換すると、設定値は全て忘れてしまう。
毎月の出費もさることながら、頻繁な電池の交換と、それに伴う毎回の設定し直しがたまらないので、リモコンの追加と共に、電源も改造した。
モーターが回る時は3アンペア程の電流が必要だが、それはそんなに多くは無い(一日に数回だ)。
そこで、1685のリチウムイオン電池を2本並列にして制御することにした。
ただし、これだけだと2日程で電池は終わってしまう。そこで、常時はUSBから小電流で充電しておき、モーターを回す時だけ電池に頼ることにした。
マニュアルによると、スリープモードが3種類あることになっている。通常だとESPは80mA程を消費し続ける。また、起動時には200〜300mA流れる。USB接続なら我慢できるが、バッテリーにはつらい。
スリープ時は消費電力が15mA程度になるとのことで、期待してやってみたが、上手くいかなかった。MODEM SLEEPでもLIGHT SLEEPでも約80mA流れてしまった。
DeepSleepモードは数μAと魅力的なのだが、Wi-Fiが切れてしまうので今回の目的には合わなかった。
スリープモードについては、別途もう少し研究してみたい。