
リモコンの赤外線を受信して、そのコードを表示する。
フォーマット全てを解析するのではなく、ヘッダとトレーラーは除いた、32bitのデータ部分のみを表示する。
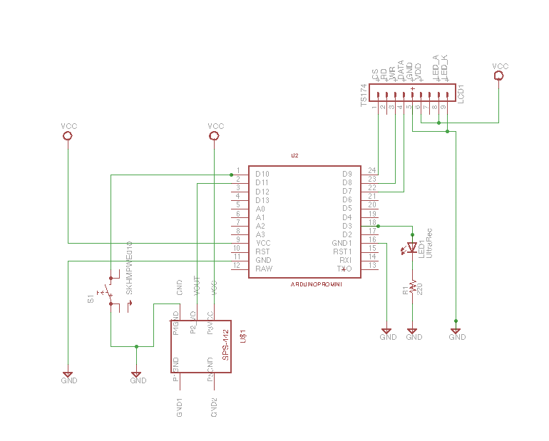
これは別掲の『Child Guard』作成のために作った治具。
IRリモコンのカスタマコードやコマンドを知りたかったので、とりあえず作ってみた。
なので、ブレッドボードに簡単に組上げただけの代物。
当初はまとめ直して残そうとしたが、回路があまりにも簡単なので、必要な時に作り直せば…と、ここまでにしてしまった。
起動時の表示
"WAITING"と表示しているつもり。
赤外線を受信するとそのコードを表示する。
蛍光灯やLEDライトのパルスも拾ってしまうのか、むやみにコードを受信してしまうことがあって、場合によっては、どれがリモコンのコードか分からなくなることもある。これが悩みの種でもあるが、治具なので、ガマンしている(^_^;
東芝レグザのリモコンから「電源ON/OFF」を受信したところ。
LCDの桁数が足りず、一桁目は左の小さい表示を使っている。
先行ゼロをサプレスして表示するため、最初の"0"が表示されず、左詰になっている。
そのため最後の桁にはゴミが表示された。