
EAGLEは知ってはいたのだが、ライブラリが煩雑なので、回路図の清書だけに使っていた。
最近ライブラリの勉強をして、部品を追加する方法を覚えたら、随分便利なことが分かった。
今まではユニバーサル基板に部品を取り付けて配線していた。とくにエアージャンパーは嫌いだった。後で見てもさっぱり分からず、修正は正に悪夢でしか無かった。
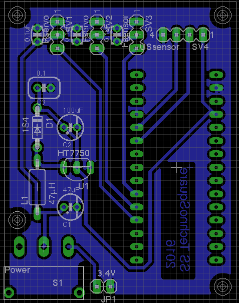
そして、EAGLEでボードのパターンを作って楽しんでいたのだが、久しぶりに基板を作ってみることにした。
最初は写真用紙を使ったが、転写と最後に剥がすのに手間が掛かった。aitendoで転写用紙を安く売っているのに気がついて、買ってみた。要するにシールの裏紙だ。これにレーザープリンターで印刷してアイロンで転写。ベタパターンはかなりザラザラしているが、何とか使えるものができた。
ユニバーサル基板と格闘している間にエッチングまで十分できてしまうことが分かった。
これなら失敗したらEAGLEを走らせもう一度転写→エッチングとすれば良い。
ジャンパー線の悪夢から解放されて新しい回路のテストも楽しくなった。
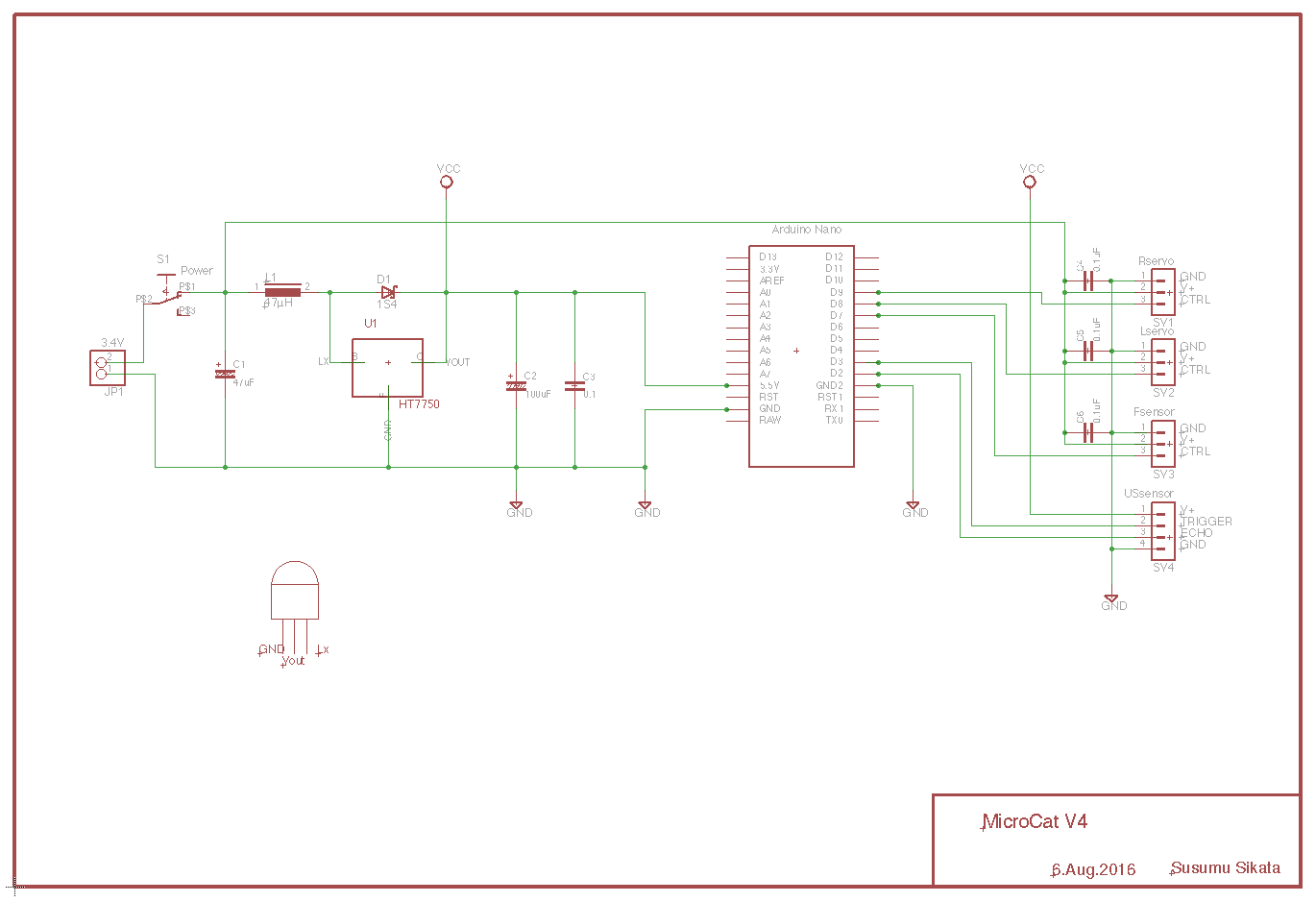
そして、マイクロキャットも背中がすっきり。バッテリーももう少し小型のもので良いことが分かったので、お尻もすっきりした。
CPUもPro/Miniからnanoに変更。
USBコネクタの分大きくなったが、USBシリアル変換器をつなぐことが無くなったので、デバグやアルゴリズムの変更も楽になった。
ピンソケットはちょっと高め(標準型)にしてある。今後の標準形態のプロトタイプにしたかっからでもある。
基板上で目立つのは電解コンデンサーとインダクタ。
セラミックチップコンデンサを入手したので今後はこれも無くなるかも知れない。
ショットキーバリアダイオードとICのSMDタイプを手に入れればこの電源部も殆ど無くなってしまうだろう。