
しゃべる音声タイマと間違えないで欲しい(^_^;
ただ単に「チクタク」と1秒間隔で音を出すだけ。勿論、「タイマー」なので、設定時刻になると「ピーッ」となって知らせてくれる。
知り合いの人の目の調子が悪くなって、医者から目薬を2つ処方された。1番目の薬を点眼してから、2分後に2つめの薬を注し、3分待たなくてはならないらしい。
「目をつぶっている時に時間が分からなくて困る。」と、言っていたのでプレゼントに作って差し上げた。
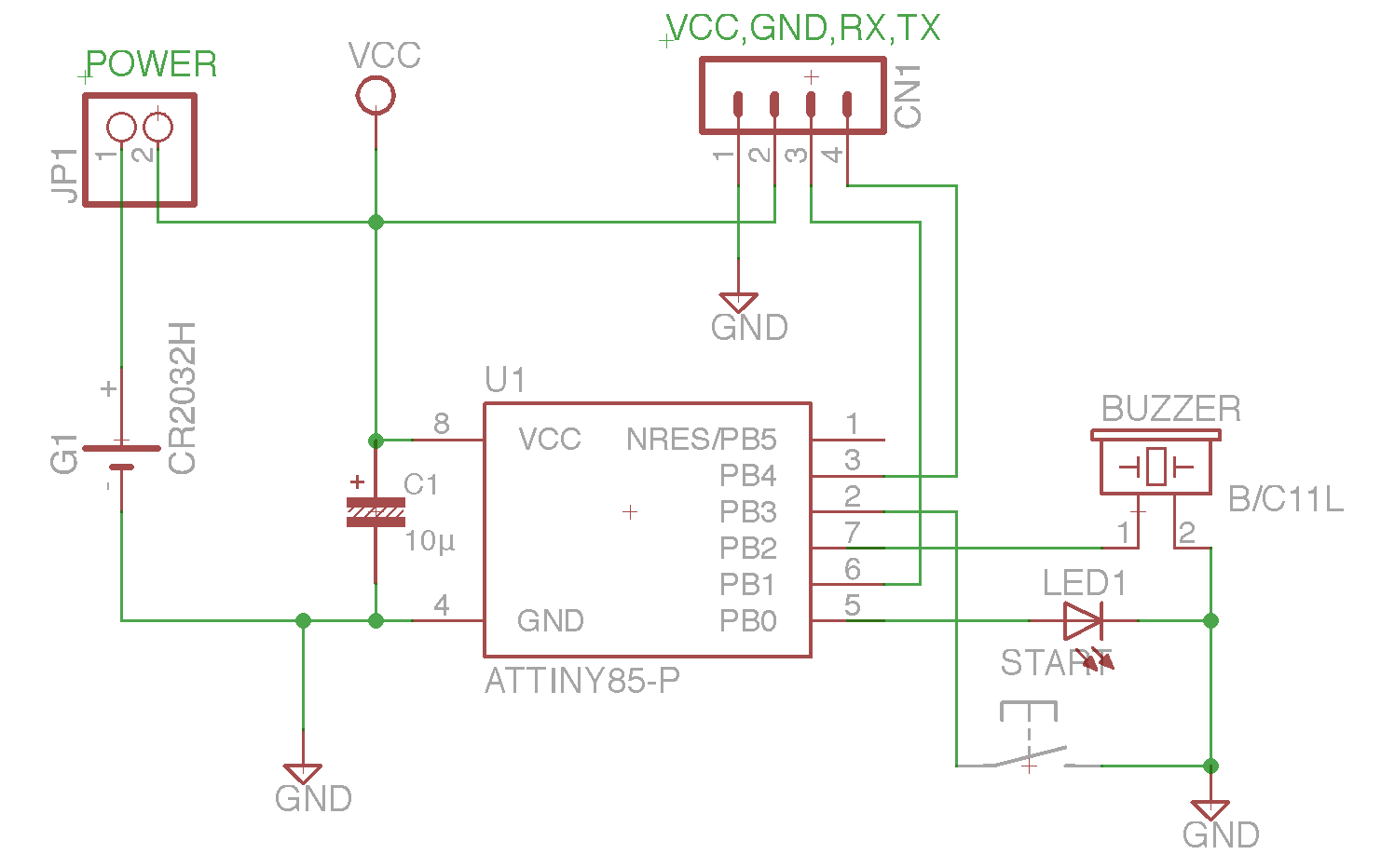
I/Oの数も少ないし、簡単なプログラムなのでAtTiny85を使い、コンパクトな製品に仕立てることができた。
チクタクタイマの外観。電池とスピーカーがその大半を占める。今回は電池も基板上に載せたのがちょっとまずかった。電池を外付けにするともっと色々なケースに入れられると思う。 今回の物は、フリスクのケースに入るので、これはこれでOKなのではあるけど。
取りあえず、アレイに4つの値を設定できるようにプログラムした。値を"0"にしておくと、その設定は動作しないので、0〜4個まのでタイマーを設定できる。ただし、書き換えはプログラムの書き換えなので、チップを外して、スケッチライタで書き込むことになる。 一応シリアルポートも持っているので、コンソールから設定を変えることもできるが、残念ながらRAM上の変数なので電源を切ると忘れてしまう。内部のP-ROMに書きたかったが、このCPUはアプリからP-ROMを書くことができないようなので諦めた。
8PのDIPまたはSOPで供給される。プログラムエリア8KB,SRAMとEE-PROMが512Bで、外部クロックにすると20MHzで動作すると、結構強力なCPUだ。
ただし8Pなので電源とリセットを取ると残りは5Pになる。リセット端子もI/Oとして使うこともできるので最大で6本のI/Oを持つことになる。
今回のタイマーは入力に、スタートスイッチ、出力にLEDとスピーカー、そしてシリアル入出力が2本。これで全部の端子を使い切った。
小さなパッケージなので、これからもコンパクトな物を作る時に活躍しそうだ。
※)後日談だが、その後AtTiny13を手に入れた。そこでプログラムから余計な部分を取って、1KB以下にシェイプアップした。今はAtTiny13で動いている。